Ten artykuł to kompleksowy poradnik, który krok po kroku wyjaśni, jak dobrać odpowiedni bezpiecznik do wzmacniacza samochodowego. Dowiesz się, dlaczego jest to kluczowy element dla bezpieczeństwa instalacji car audio i jak uniknąć kosztownych błędów, zapewniając ochronę zarówno sprzętowi, jak i pojazdowi. Jako Nikodem Wilk, z mojego wieloletniego doświadczenia w branży, wiem, że to właśnie na tym etapie wielu entuzjastów popełnia błędy, które mogą mieć poważne konsekwencje.
Bezpiecznik do wzmacniacza samochodowego klucz do bezpieczeństwa instalacji car audio
- Głównym zadaniem bezpiecznika jest ochrona przewodu zasilającego przed przegrzaniem i zwarciem, a nie samego wzmacniacza.
- Musi być zamontowany na kablu plusowym, maksymalnie 30-40 cm od klemy dodatniej akumulatora.
- Najważniejsza zasada doboru wartości bezpiecznika to dopasowanie go do obciążalności prądowej przewodu zasilającego.
- Popularne typy to ANL (do dużych mocy), AGU (do mniejszych systemów) oraz bezpieczniki automatyczne (wygodne, ale z potencjalnym ryzykiem).
- Najczęstsze błędy to zbyt duży amperaż, słabej jakości oprawy i brak bezpiecznika w ogóle.
Bezpiecznik chroni Ciebie i Twój samochód, nie tylko wzmacniacz
Wielu początkujących entuzjastów car audio myśli, że bezpiecznik na głównym kablu zasilającym ma chronić przede wszystkim sam wzmacniacz. Nic bardziej mylnego! Wzmacniacze, zwłaszcza te renomowanych producentów, posiadają własne, wbudowane zabezpieczenia termiczne i przeciwzwarciowe. Podstawową i najważniejszą rolą bezpiecznika, który montujemy tuż przy akumulatorze, jest ochrona samego przewodu zasilającego przed przegrzaniem i zwarciem do masy pojazdu. To kluczowe. Wyobraź sobie, co by się stało, gdyby gruby kabel zasilający, biegnący przez całe auto, uległ uszkodzeniu i dotknął metalowej karoserii. Bez odpowiedniego zabezpieczenia, prąd płynąłby bez ograniczeń, prowadząc do przegrzania, stopienia izolacji, a w najgorszym wypadku do pożaru samochodu. Bezpiecznik działa jak strażnik, który w ułamku sekundy odcina zasilanie, zanim dojdzie do katastrofy.
Czym grozi brak lub zły dobór bezpiecznika? Scenariusz, którego chcesz uniknąć
Brak bezpiecznika to proszenie się o kłopoty. Jak wspomniałem, w przypadku zwarcia przewodu zasilającego do masy, prąd płynący bezpośrednio z akumulatora jest praktycznie nieograniczony. To oznacza błyskawiczne nagrzewanie się kabla, topienie izolacji, a w konsekwencji pożar instalacji elektrycznej, który może rozprzestrzenić się na cały pojazd. Skutki mogą być tragiczne utrata samochodu, a co gorsza, zagrożenie dla życia i zdrowia pasażerów. Z kolei zastosowanie bezpiecznika o zbyt dużej wartości, czyli "na zapas", jest równie niebezpieczne. Taki bezpiecznik po prostu nie zadziała w momencie, gdy kabel zacznie się przegrzewać. Prąd będzie płynął dalej, a Ty będziesz świadkiem dymu, zapachu spalenizny i potencjalnie pożaru, zanim bezpiecznik zdecyduje się zadziałać o ile w ogóle to zrobi. W obu przypadkach ryzyko jest ogromne, a koszty naprawy lub utraty samochodu wielokrotnie przewyższają cenę odpowiedniego bezpiecznika.
Poznaj podstawową zasadę: bezpiecznik dobieramy do kabla, a nie do mocy wzmacniacza
To jest fundamentalna zasada, którą musisz sobie wbić do głowy. Wartość bezpiecznika (jego amperaż) musi być zawsze dopasowana do maksymalnej obciążalności prądowej przewodu zasilającego, a nie do mocy wzmacniacza. Dlaczego? Bo to kabel jest elementem najbardziej narażonym na przegrzanie i uszkodzenie w przypadku awarii. Zadaniem bezpiecznika jest ochrona kabla, a nie wzmacniacza. Musi on zadziałać, czyli przepalić się, zanim kabel osiągnie temperaturę, która mogłaby doprowadzić do stopienia izolacji lub pożaru. Jeśli dobierzesz bezpiecznik o wartości większej niż maksymalny prąd, jaki może bezpiecznie przepłynąć przez Twój kabel, to w przypadku zwarcia kabel ulegnie zniszczeniu, zanim bezpiecznik zareaguje. Pamiętaj, że nawet najpotężniejszy wzmacniacz, zasilany cienkim kablem, musi mieć bezpiecznik dobrany do tego właśnie cienkiego kabla.

Dobór bezpiecznika: metody obliczeń i zasady
Kiedy już rozumiemy, dlaczego bezpiecznik jest tak ważny i co chroni, przejdźmy do konkretów, czyli doboru jego wartości. Istnieje kilka metod, ale jak zaraz zobaczysz, jedna z nich jest absolutnie kluczowa.
Metoda 1: Uproszczona kalkulacja na podstawie mocy RMS wzmacniacza
Ta metoda jest często stosowana jako punkt wyjścia, choć nie jest idealna. Polega na oszacowaniu maksymalnego poboru prądu przez wzmacniacz na podstawie jego mocy RMS. Uproszczony wzór wygląda następująco:
Wartość bezpiecznika (A) = Całkowita moc RMS wzmacniaczy (W) / Napięcie w instalacji (V)
W praktyce, dla instalacji samochodowej, przyjmuje się napięcie w zakresie 13V-14V (gdy silnik pracuje). Aby zapewnić bufor bezpieczeństwa i uniknąć niepotrzebnego przepalania się bezpiecznika przy dynamicznych szczytach, do uzyskanej wartości często dodaje się około 20-25%. Pamiętaj jednak, że jest to metoda orientacyjna, ponieważ rzeczywisty pobór prądu zależy od wielu czynników, w tym od impedancji obciążenia i efektywności wzmacniacza.
Przykładowe obliczenia dla wzmacniacza 500W i 1000W RMS
-
Dla wzmacniacza o mocy 500W RMS:
- Moc RMS = 500W
- Przyjmujemy napięcie = 13.5V
- Obliczony prąd = 500W / 13.5V ≈ 37A
- Dodajemy bufor 25% (37A * 0.25 = 9.25A)
- Wartość bezpiecznika = 37A + 9.25A ≈ 46.25A
- Wybieramy najbliższy dostępny bezpiecznik o wartości 50A.
-
Dla wzmacniacza o mocy 1000W RMS:
- Moc RMS = 1000W
- Przyjmujemy napięcie = 13.5V
- Obliczony prąd = 1000W / 13.5V ≈ 74A
- Dodajemy bufor 25% (74A * 0.25 = 18.5A)
- Wartość bezpiecznika = 74A + 18.5A ≈ 92.5A
- Wybieramy najbliższy dostępny bezpiecznik o wartości 100A.
Metoda 2: Sumowanie wartości bezpieczników wbudowanych w sprzęt
Inną, często stosowaną, choć również uproszczoną metodą jest zsumowanie wartości bezpieczników fabrycznie wbudowanych we wzmacniacz (lub wzmacniacze, jeśli masz ich więcej). Jeśli wzmacniacz ma dwa bezpieczniki po 20A, to suma wynosi 40A. Wówczas dobieramy bezpiecznik główny o wartości zbliżonej lub nieco wyższej, np. 50A. Ta metoda jest wygodna, ponieważ producent zazwyczaj wie, jaki prąd maksymalny może pobrać jego urządzenie. Jednakże, jest to uproszczenie, które nie zawsze jest optymalne, zwłaszcza gdy pomija się kluczowy element, jakim jest przekrój kabla zasilającego. Pamiętaj, że bezpieczniki wbudowane chronią wzmacniacz, a ten główny ma chronić kabel.
Metoda 3 (Najważniejsza): Dopasowanie do przekroju przewodu zasilającego
Bez cienia wątpliwości, to jest najważniejsza i najbezpieczniejsza metoda doboru bezpiecznika. Jak już podkreślałem, bezpiecznik ma chronić kabel. Oznacza to, że jego wartość musi być niższa lub równa maksymalnej obciążalności prądowej przewodu, który zasila system. Jeśli kabel jest w stanie bezpiecznie przenieść 100A, to bezpiecznik nie może mieć wartości 120A, bo w razie zwarcia kabel ulegnie stopieniu, zanim bezpiecznik zadziała. Zawsze, ale to zawsze, upewnij się, że wartość bezpiecznika jest adekwatna do możliwości Twojego kabla.
Tabela obciążalności prądowej: Jaki bezpiecznik do kabla 10mm², 25mm² i 35mm²?
Poniżej przedstawiam tabelę z orientacyjnymi, maksymalnymi wartościami bezpieczników dla popularnych przekrojów kabli zasilających w car audio. Pamiętaj, że są to wartości poglądowe i mogą się różnić w zależności od jakości kabla (np. czystości miedzi), długości, sposobu ułożenia (np. w peszlu, co ogranicza chłodzenie) oraz producenta.
| Przekrój przewodu (mm²) | Maksymalna wartość bezpiecznika (A) |
|---|---|
| 10 mm² (8 AWG) | 60A |
| 20 mm² (4 AWG) | 100A |
| 35 mm² (2 AWG) | 150A |
| 50 mm² (0 AWG) | 200A |
Dlaczego wartość bezpiecznika NIE MOŻE przekraczać możliwości kabla?
To pytanie, na które odpowiedź jest prosta i brutalna: bezpieczeństwo. Jeśli zastosujesz bezpiecznik o zbyt dużej wartości w stosunku do przekroju kabla, to w momencie przeciążenia lub zwarcia, prąd płynący przez kabel będzie na tyle wysoki, że spowoduje jego przegrzewanie się, topnienie izolacji, a w konsekwencji zwarcie i pożar, zanim bezpiecznik zdąży zareagować. Bezpiecznik o zbyt wysokim amperażu staje się bezużyteczny nie spełnia swojej podstawowej funkcji ochronnej. Zawsze kieruj się zasadą, że lepiej, aby bezpiecznik zadziałał "za wcześnie" niż "za późno". Wybór odpowiedniego bezpiecznika to nie tylko kwestia ochrony sprzętu, ale przede wszystkim Twojego samochodu i Twojego życia.

Rodzaje bezpieczników car audio: ANL, AGU i automatyczne
Na rynku car audio spotkasz kilka typów bezpieczników, każdy z nich ma swoje zastosowanie, zalety i wady. Wybór odpowiedniego typu jest równie ważny, jak dobór jego wartości.
Bezpieczniki ANL i Mini-ANL: Złoty standard w instalacjach dużej mocy
Bezpieczniki ANL (oraz ich mniejsza wersja Mini-ANL) to prawdziwy złoty standard w profesjonalnych instalacjach car audio, zwłaszcza tych o dużej mocy. Charakteryzują się dużą powierzchnią styku, co minimalizuje oporność i straty napięcia, a także zapewnia niezawodność. Są w stanie przenosić bardzo duże prądy, zazwyczaj od 60A do nawet 500A. Ich konstrukcja, często z miedzianymi lub pozłacanymi elementami, gwarantuje doskonałe przewodnictwo. Montuje się je w specjalnych, skręcanych oprawach, które zapewniają solidne i pewne połączenie, odporne na wibracje i korozję. Jeśli budujesz system o wysokiej mocy, ANL to wybór, który z czystym sumieniem mogę Ci polecić.
Jak prawidłowo zamontować bezpiecznik ANL w oprawie?
- Przygotuj kable: Upewnij się, że końcówki kabli są prawidłowo zarobione (np. zaciśnięte w odpowiednich konektorach) i pozbawione izolacji na odpowiednią długość.
- Wyczyść styki: Przed montażem dokładnie oczyść styki bezpiecznika i oprawy z wszelkich zanieczyszczeń i tlenków.
- Umieść bezpiecznik: Włóż bezpiecznik ANL do oprawy, upewniając się, że leży płasko i stabilnie.
- Dokręć śruby: Solidnie, ale z wyczuciem, dokręć śruby dociskające kable do bezpiecznika. Nie używaj nadmiernej siły, aby nie uszkodzić gwintów, ale upewnij się, że połączenie jest bardzo pewne i nie ma luzów. Luźne połączenia to wróg dobrego dźwięku i bezpieczeństwa.
- Sprawdź stabilność: Po dokręceniu delikatnie pociągnij za kable, aby upewnić się, że są mocno osadzone i nie ma ryzyka ich wysunięcia.
Bezpieczniki AGU: Klasyczne rozwiązanie do mniejszych systemów
Bezpieczniki AGU to szklane bezpieczniki rurkowe, które przez lata były bardzo popularne w instalacjach car audio. Ich zalety to prostota konstrukcji i zazwyczaj niższa cena w porównaniu do ANL. Są stosowane głównie w starszych lub mniej wymagających instalacjach, gdzie prądy nie przekraczają zazwyczaj 80A. Niestety, mają też swoje wady. Ich punktowy styk (przez metalowe końcówki rurki) jest mniej pewny niż w przypadku ANL, co może prowadzić do zwiększonej oporności, nagrzewania się i spadków napięcia, zwłaszcza przy wyższych prądach. Z tego powodu, w nowoczesnych i mocniejszych systemach, coraz rzadziej się je spotyka. Jeśli jednak budujesz prosty system o niewielkiej mocy, AGU mogą być wystarczające, pod warunkiem, że zadbasz o jakość oprawy i pewność połączeń.
Bezpieczniki automatyczne (hebelkowe): Wygoda okupiona ryzykiem?
Bezpieczniki automatyczne, często nazywane "hebelkowymi", to rozwiązanie, które zyskuje na popularności dzięki swojej wygodzie. Po zadziałaniu (czyli w przypadku przeciążenia lub zwarcia) nie trzeba ich wymieniać wystarczy ponownie "włączyć" poprzez naciśnięcie przycisku lub przestawienie dźwigni. Brzmi to kusząco, prawda? Niestety, wygoda często okupiona jest pewnym ryzykiem. Wiele z tych bezpieczników, zwłaszcza tych tańszych, może charakteryzować się gorszym przewodnictwem i wyższą opornością wewnętrzną niż solidne bezpieczniki topikowe ANL. To z kolei prowadzi do spadków napięcia i generowania ciepła, co negatywnie wpływa na jakość dźwięku i ogólną niezawodność systemu. Purystów car audio często odradzają ich stosowanie, preferując sprawdzone i bardziej stabilne bezpieczniki topikowe. Jeśli decydujesz się na automat, zainwestuj w produkt renomowanej marki, aby zminimalizować potencjalne problemy.

Bezpieczny montaż bezpiecznika: kluczowe zasady
Dobór odpowiedniego bezpiecznika to jedno, ale jego prawidłowy montaż to druga, równie ważna kwestia. Nawet najlepszy bezpiecznik nie spełni swojej funkcji, jeśli zostanie źle zainstalowany. Z mojego doświadczenia wiem, że błędy montażowe są równie częste, co błędy w doborze wartości.
Złota zasada 30 centymetrów: Dlaczego odległość od akumulatora jest krytyczna?
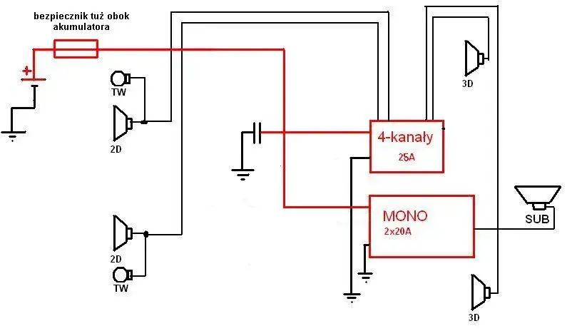
To jedna z najważniejszych zasad montażu w car audio: bezpiecznik na kablu plusowym musi być zamontowany maksymalnie 30-40 cm od klemy dodatniej akumulatora. Dlaczego to takie ważne? Ponieważ ten krótki odcinek kabla między akumulatorem a bezpiecznikiem jest absolutnie niezabezpieczony. W przypadku uszkodzenia izolacji na tym odcinku (np. przetarcia o ostry element karoserii), dojdzie do natychmiastowego zwarcia, a prąd z akumulatora będzie płynął bez żadnych ograniczeń, prowadząc do błyskawicznego nagrzewania się kabla i pożaru. Im krótszy jest ten niezabezpieczony odcinek, tym mniejsze ryzyko. Dlatego zawsze staraj się umieścić oprawę bezpiecznika jak najbliżej akumulatora, solidnie ją mocując i dbając o to, by kabel na tym odcinku był dobrze zabezpieczony mechanicznie.
Jak solidnie zamocować oprawę bezpiecznika, by uniknąć problemów?
Oprawa bezpiecznika, zwłaszcza ta główna, powinna być zamocowana w sposób niezwykle solidny i przemyślany. Najlepszym miejscem jest komora silnika, blisko akumulatora, ale z dala od źródeł ciepła (np. kolektora wydechowego) i miejsc narażonych na bezpośrednie działanie wody. Użyj solidnych wkrętów lub śrub, aby przymocować oprawę do stabilnej powierzchni, np. do nadwozia. Unikaj mocowania jej do ruchomych elementów lub w miejscach, gdzie będzie narażona na ciągłe wibracje to może prowadzić do luzowania się połączeń, a nawet uszkodzenia oprawy. Dodatkowo, upewnij się, że oprawa jest zamknięta i chroni bezpiecznik przed wilgocią i brudem, co zapobiegnie korozji styków i zapewni długotrwałą niezawodność.
Prawidłowe zarobienie końcówek kabla klucz do niskich strat napięcia
Nawet najlepszy kabel i bezpiecznik nie zdadzą egzaminu, jeśli końcówki kabla nie zostaną prawidłowo zarobione. Mówię tu o solidnym zaciśnięciu odpowiednich konektorów (np. oczkowych) na kablu. Słabe połączenia to plaga w instalacjach car audio. Zwiększają one rezystancję, co prowadzi do spadków napięcia (wzmacniacz dostaje mniej prądu), generowania ciepła (co może uszkodzić izolację lub same konektory) i w konsekwencji do pogorszenia jakości dźwięku. Wzmacniacz nie będzie w stanie oddać pełnej mocy, a bas może stać się "miękki" i pozbawiony dynamiki. Używaj narzędzi do zaciskania konektorów, a nie kombinerek czy młotka. Połączenia powinny być czyste, pewne i szczelne, aby zminimalizować straty i zapewnić maksymalną wydajność systemu.
Unikaj tych błędów: najczęstsze pomyłki przy bezpiecznikach
Podsumowując, chciałbym zwrócić uwagę na najczęstsze błędy, które widuję w instalacjach car audio. Ich unikanie to podstawa bezpiecznego i dobrze brzmiącego systemu.
Błąd #1: Zbyt duży amperaż "na zapas" prosta droga do pożaru
To chyba najpoważniejszy i najczęściej popełniany błąd. Wielu instalatorów, zwłaszcza tych mniej doświadczonych, zakłada bezpiecznik o wartości znacznie większej niż wynikałoby to z obliczeń czy przekroju kabla, myśląc, że "lepiej mieć zapas". Jak już wielokrotnie podkreślałem, taki bezpiecznik nie spełni swojej funkcji ochronnej. W przypadku zwarcia lub przeciążenia, kabel zacznie się przegrzewać, topić i palić, zanim bezpiecznik o zbyt wysokim amperażu w ogóle zareaguje. Pamiętaj: bezpiecznik ma chronić kabel, a nie pozwalać mu na pracę w warunkach, które mogą doprowadzić do pożaru. Zawsze dobieraj bezpiecznik zgodnie z obciążalnością kabla, a nie "na oko" czy "na zapas".
Błąd #2: Słabej jakości oprawa i luźne styki cichy zabójca jakości dźwięku
Inwestycja w dobry bezpiecznik to jedno, ale równie ważna jest jakość oprawy i pewność połączeń. Tanie, niskiej jakości oprawy bezpiecznikowe często mają słabe styki, które nie zapewniają odpowiedniego kontaktu z bezpiecznikiem i kablem. To prowadzi do wzrostu rezystancji w punkcie połączenia, generowania ciepła i spadków napięcia. W efekcie wzmacniacz nie dostaje pełnego prądu, co objawia się pogorszeniem jakości dźwięku (zwłaszcza basu), a także może prowadzić do awarii sprzętu. Luźne styki to także ryzyko iskrzenia i przegrzewania się, co w skrajnych przypadkach może być również niebezpieczne. Zawsze wybieraj oprawy renomowanych producentów i upewnij się, że wszystkie połączenia są solidne i czyste.
Przeczytaj również: Bezpiecznik topikowy: Jak sprawdzić, wymienić i uniknąć błędów?
Błąd #3: Ignorowanie bezpieczników przy rozdzielaczach prądu w złożonych systemach
W bardziej złożonych systemach car audio, gdzie stosuje się rozdzielacze prądu do zasilania kilku wzmacniaczy lub innych urządzeń, często zapomina się o konieczności zabezpieczenia każdego odgałęzienia. Owszem, masz główny bezpiecznik przy akumulatorze, ale co, jeśli zwarcie nastąpi na kablu biegnącym od rozdzielacza do jednego z wzmacniaczy? Główny bezpiecznik może być zbyt duży, aby zadziałać w przypadku zwarcia na cieńszym kablu. Dlatego każde odgałęzienie prądu od rozdzielacza powinno mieć swój własny, indywidualny bezpiecznik, dobrany do przekroju kabla zasilającego dane urządzenie. To zapewnia kompleksową ochronę całej instalacji i minimalizuje ryzyko awarii.
